APP下載
微信公眾號
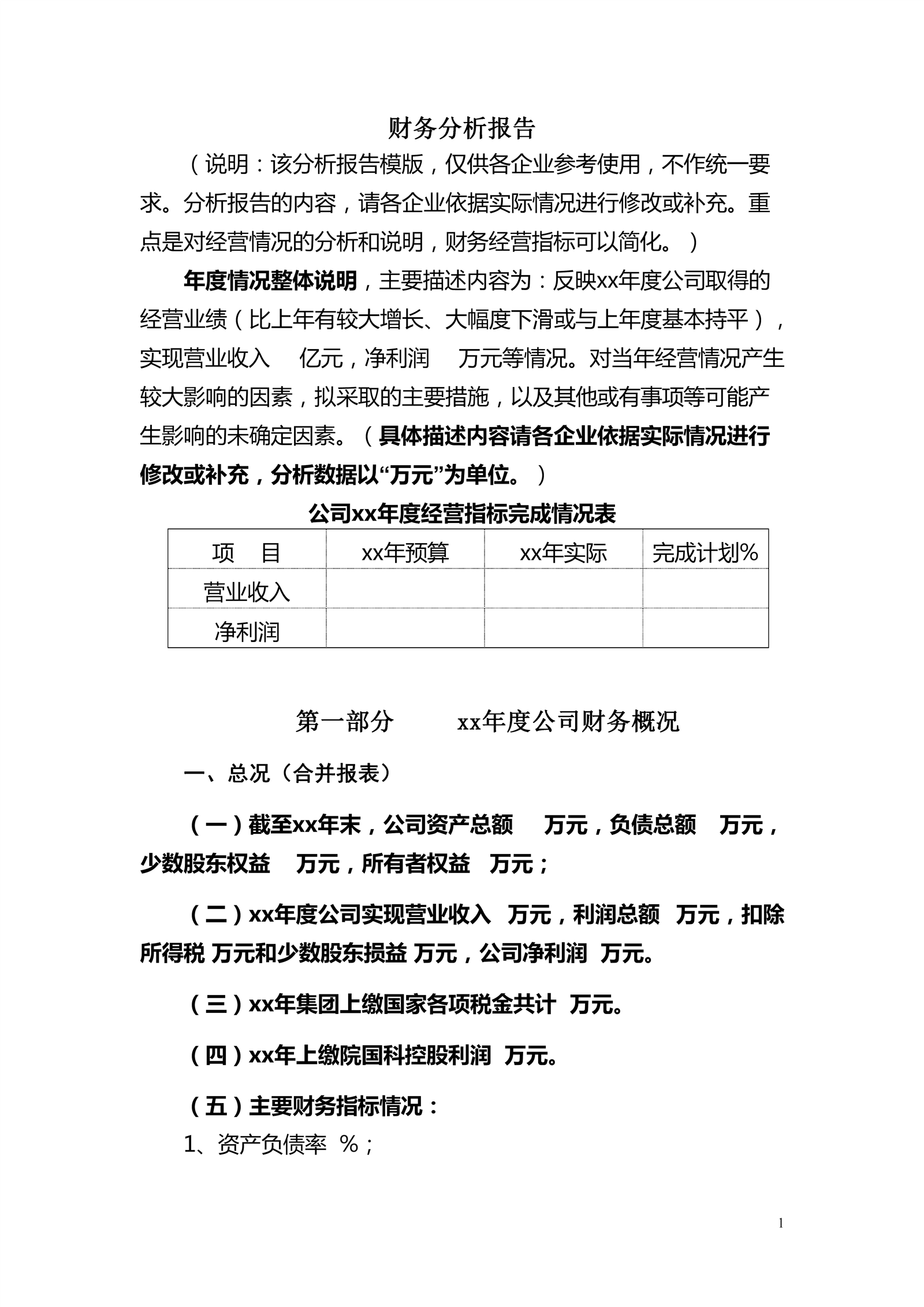
/財務報告基本范文介紹:
更新:2016-08-08,09:50 文件大小:0.2MB 下載:601次 文件編碼:20161847 瀏覽:1002次
Copyright©2011-2017 深圳快學教育發展有限公司,Kuaixue education,All Rights Reserved